Wertauflöser - Kurzfassung
Zweck: Liefert ein durch eine statische Auswahl bestimmtes Java-Klasse-Objekt.
Tooltip
Verwendung: Der Wertauflöser liefert die per Parameter ausgewählte Klasse. Der Eingabewert wird ignoriert.
Parameter: Der einzige Parameter ermöglicht eine statische Einfachauswahl aus einer vorgegebenen Liste von Klassen.
Hinweis: Das String-Abbild des Rückgabewerts ist der fully-qualified class name der Klasse, der für Zuweisungen und Vergleiche in Kontexten benötigt wird, in denen die Referenz auf eine Klasse per Zeichenfolge erfolgt.

►WICHTIG◄ Alle Wertauflöser für Statische Werte ignorieren den Eingabewert. Innerhalb einer Wertauflöserkette (s. Verketteter Wertauflöser) bewirkt dies, dass alle oberhalb angeordneten Wertauflöser nicht ausgeführt werden.
Der Klasse-Wertauflöser liefert ein durch eine statische Auswahl bestimmtes Java-Klasse-Objekt.
Er erscheint per Standard als Vorschlag für Wert-Konfigurationen, von denen ein Class-Wert erwartet wird.
Da als String-Abbild der "Klasse" (Class) der fully-qualified class name dient, kann der Klasse-Wertauflöser auch für Zuweisungen und Vergleiche mit Feldern verwendet werden, die den Klassennamen als String erwarten. In solchen Kontexten wird er allerdings nicht explizit vorgeschlagen.
Konfiguration
Der einzige Parameter für den Wertauflöser ist ein Auswahlfeld/Combobox-Element, das eine statische Einfachauswahl für eine Klasse ermöglicht. Seine Suchfunktion sucht nach Übereinstimmungen zwischen dem Eingabetext und den folgenden Komponenten des Labels für Klassen im Dropdown:
►WICHTIG◄ Wie der Screenshot rechts belegt, muss die Lokalisierung nicht eindeutig sind. Bei der Auswahl sollte deshalb der interne Klassenname (in Klammern) genau beachtet werden. |
|
►HINWEIS◄ Im Unterschied zu anderen Wertauflösern (z. B. Eingabeobjekt (Typsicher) und Erzeuge Instanz) wird die Direkteingabe eines Klassennamens im Klasse-Wertauflöser nicht möglich.
Beispiel
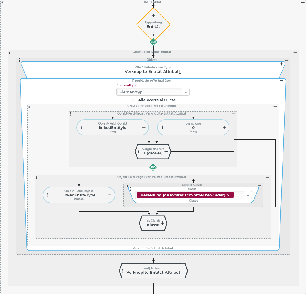
Ein Zuordnungskriterium (s. Zuordnungskriterien soll genau dann erfüllt sein, wenn als Eingabewert eine beliebige "Entität" vorliegt, die über ein mindestens ein "Verknüpfte-Entität-Attribut" eines beliebigen Typs (s. Verknüpfte-Entität-Typ) verfügt, das auf ein Geschäftsobjekt des Typs "Bestellung" (s. Bestellungen) verknüpft.
Konfiguration:
Innerhalb einer UND-Verknüpfung prüft zunächst eine Typprüfung, ob der Eingabewert der übergeordneten Klasse "Entität" angehört. Nur wenn dies der Fall ist untersucht die verknüpfte Objekt-Feld-Regel in Verbindung mit dem negierten Ist leer-Vergleichstyp, ob die Entität im Eingabewert über ein Verknüpfte-Entität-Attribut verfügt, das sich auf eine konkrete "Bestellung" bezieht:
|
|

